MEKANISME PERMOHONAN INFORMASI PUBLIK
10 September 2025 10:09:36 WIB 485 Dinas Kehutanan

MEKANISME PERMOHONAN INFORMASI PUBLIK

 

  1. Pemohon Informasi datang ke desk layanan informasi mengisi formulir permintaan informasi dengan melampirkan foto copy KTP pemohon dan pengguna informasi.
  2. Petugas memberikan tanda bukti penerimaan permintaan informasi publik kepada pemohon informasi publik.
  3. Petugas memproses permintaan pemohon informasi publik sesuai dengan formulir permintaan informasi publik yang telah ditandatangani oleh pemohon informasi publik.
  4. Petugas menyerahkan informasi sesuai dengan yang diminta oleh pemohon/pengguna informasi jika informasi yang diminta masuk dalam kategori dikecualikan, PPID menyampaikan alasan sesuai dengan ketentuan peraturan perundang-undangan yang berlaku.
  5. Jika informasi yang diminta oleh pemohon belum tersedia pada website Pemerintah Provinsi, maka PPID Utama akan meneruskan permintaan informasi tersebut kepada SKPD terkait selaku PPID Pembantu.
  6. Petugas memberikan tanda bukti penyerahan Informasi Publik kepada Pemohon Informasi Publik.
  7. Membukukan dan mencatat.

 

JANGKA WAKTU PENYELESAIAN

 

  1. Proses penyelesaian untuk memenuhi permintaan pemohon informasi publik dilakukan setelah pemohon informasi publik memenuhi persyaratan yang telah ditentukan;
  2. Waktu penyelesaian dilaksanakan paling lambat 10 (sepuluh) hari kerja sejak diterima permintaan, Pejabat Pengelola Informasi dan Dokumentasi (PPID) akan menyampaikan pemberitahuan yang berisikan informasi yang diminta berada di bawah penguasaannya atau tidak. PPID dapat memperpanjang waktu paling lambat 7 (tujuh) hari;
  3. Penyampaian/pendistribusian/penyerahan informasi Informasi Publik kepada pemohon Informasi Publik dilakukan secara langsung, melalui email, fax ataupun jasa pos;
  4. Jika permohonan informasi diterima, maka dalam surat pemberitahuan juga dicantumkan materi informasi yang diberikan, format informasi, apakah dalam bentuk soft copy atau data tertulis, serta biaya apabila dibutuhkan untuk keperluan penggandaan atau perekaman. Bila permohonan informasi ditolak, maka dalam surat pemberitahuan dicantumkan alasan penolakan berdasarkan UU KIP.

 

BIAYA/TARIF

 

Pejabat Pengelola Informasi dan Dokumentasi (PPID) menyediakan informasi secara gratis (tidak dipungut biaya), sedangkan untuk penggandaan atau perekaman, pemohon informasi dapat melakukan penggandaan/fotocopy sendiri disekitar gedung Badan Publik (PPID) setempat atau menyediakan CD/DVD kosong atau flashdisk untuk perekaman data dan informasinya.

Adapun hak-hak bagi pemohon informasi berdasarkan Undang-undang Keterbukaan Informasi Publik No. 14/2008 adalah sebagai berikut :

  1. Pemohon Informasi berhak untuk meminta seluruh informasi yang berada di Badan Publik kecuali Informasi yang apabila dibuka dan diberikan kepada pemohon informasi dapat:
    1. Informasi yang tidak boleh diungkapkan berdasarkan Undang-undang.
    2. Memorandum atau surat-surat antar Badan Publik atau intra Badan Publik yang menurut sifatnya dirahasiakan kecuali atas putusan Komisi Informasi atau Pengadilan;
    3. Mengungkap rahasia pribadi;
    4. Mengungkap isi akta otentik yang bersifat pribadi dan kemauan terakhir ataupun wasiat seseorang;
    5. Merugikan kepentingan hubungan luar negeri;
    6. Merugikan ketahanan ekonomi nasional;
    7. Mengungkap kekayaan alam Indonesia;
    8. Membahayakan pertahanan dan keamanan Negara;
    9. Menganggu kepentingan perlindungan hak atas kekayaan intelektual dan perlindungan dari persaingan usaha tidak sehat;
    10. Menghambat proses penegakan hukum;
    11. Badan Publik juga dapat tidak memberikan informasi yang belum dikuasai atau didokumentasikan.
  2. Pastikan anda mendapat tanda terima permintaan informasi berupa nomor pendaftaran ke petugas informasi/ppid.
  3. Bila tanda terima tidak diberikan tanyakan kepada petugas informasi alasannya, mungkin permintaan informasi anda kurang lengkap
  4. Pemohon Informasi berhak untuk mendapatkan pemberitahuan tertulis atas diterima atau tidaknya permohonan informasi dalan jangka waktu 10 (sepuluh) hari kerja sejak diterimanya permohonan informasi oleh Badan Publik.
  5. Badan Publik dapat memperpanjang waktu untuk memberi jawaban tertulis 1 x 7 hari kerja.
  6. Biaya yang dikenakan bagi permintaan atas salinan informasi berdasarkan Peraturan Pimpinan Badan Publik.
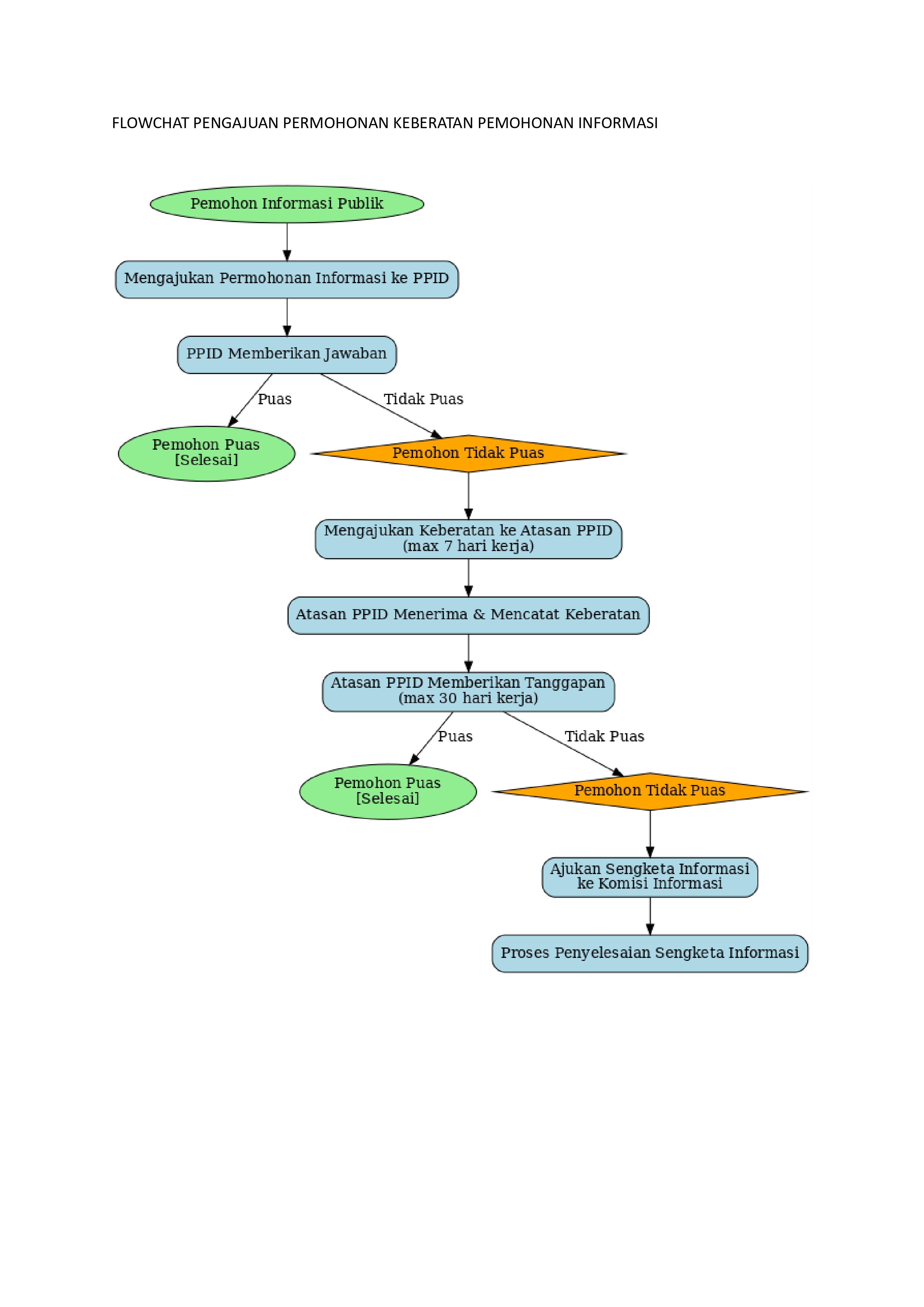
  7. Apabila Pemohon Informasi tidak puas dengan keputusan Badan Publik (misal menolak permintaan anda atau memberikan hanya sebagian yang diminta), maka pemohon informasi dapat mengajukan keberatan kepada atasan PPID dalam jangka waktu 30 (tiga puluh) hari kerja sejak di permohonan informasi ditolak.
  8. Atasan PPID wajib memberikan tanggapan tertulis atas keberatan yang diajukan Pemohon Informasi selambat-lambatnya 30 (tiga puluh) hari kerja sejak keberatan tertulis yang diajukan oleh Pemohon Informasi diterima.

Apabila Pemohon Informasi tidak puas dengan keputusan Atasan PPID, maka pemohon informasi dapat mengajukan keberatan kepada Komisi Informasi dalam jangka waktu 14 (empat belas) hari kerja sejak tanggapan dari atasan PPID diterima oleh Pemohon Informasi Publik.

Formulir permohonan informasi : https://docs.google.com/forms/d/e/1FAIpQLSc5fotg6efmgsagoxYMs-2MEHeETokj1A4Y7FHAwsPfr34dIQ/viewform?usp=sf_link

Formulir keberatan informasi : https://docs.google.com/forms/d/e/1FAIpQLSdWPuWqDGBFDFtpZXuu1SYKqDaZ1QX07lDClxZpZi-Aw5VH9w/viewform?usp=sf_link

Link Google Form
https://docs.google.com/forms/d/1_V5BbDt4eExkZQjmL78qBxHDGM8s8Yj_wwGJZdYahK8/prefill